中商情报网讯:中国扫地机器人企业的全球化布局正在改写全球市场格局。作为全球主要生产基地,中国厂商凭借供应链效率、渠道掌控力和产品性价比,在发达国家市场持续扩张。
扫地机器人,又称自动打扫机、智能吸尘、机器人吸尘器等,是智能家电的一种,能凭借人工智能,自动在房间内完成地板清理工作。一般采用刷扫和真空方式,将地面杂物先吸纳进入自身的垃圾收纳盒,从而完成地面清理的功能。一般来说,将完成清扫、吸尘、擦地工作的机器人,也统一归为扫地机器人。
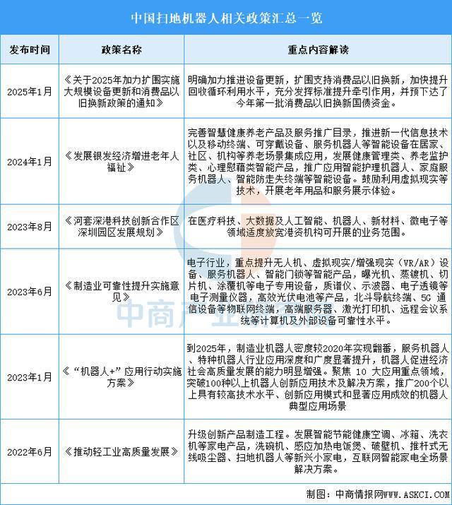
近年来,国家出台了一系列政策文件来支持扫地机器人行业的发展。例如,《关于2025年加力扩围实施大规模设备更新和消费品以旧换新政策的通知》《发展银发经济增进老年人福祉》《制造业可靠性提升实施意见》等文件提出促进智能家电消费,推动机器人发展。这些文件为扫地机器人行业的发展提供了有力支持。
扫地机器人是一种基于人工智能(AI)、传感器技术和自动控制技术的服务型机器人,核心功能是自主完成地面清洁任务,主要应用于家庭、办公等室内场景。受“懒人经济”、消费升级及健康清洁需求驱动,全球扫地机器人市场近年来保持高速增长。中商产业研究院发布的《2025-2030年中国扫地机器人行业市场前景预测及未来发展趋势研究报告》显示,2024年全球智能扫地机器人出货量达到了2060万台,同比增长11.2%。中商产业研究院分析师预测,2025年全球扫地机器人出货量将达2310万台,2028年将提升至3150万台。
在国家“国补”“以旧换新”等政策到推动下,中国智能扫地机器人市场出货持续增加。中商产业研究院发布的《2025-2030年中国智能扫地机器人行业市场前景预测及未来发展趋势研究报告》显示,2024年中国智能扫地机器人市场出货538.9万台,同比增长6.7%,其中四季度受到“国补”政策刺激,出货175万台,同比增长28.2%。中商产业研究院分析师预测,2025年中国智能扫地机器人出货量将达到565.8万台。
随着人们生活水平的提高和消费观念的转变,对家庭清洁质量和便捷性的要求不断提升,扫地机器人的市场需求持续增长,市场规模不断扩大。中商产业研究院发布的《2025-2030年中国扫地机器人行业市场前景预测及未来发展趋势研究报告》显示,2024年中国智能扫地及地面清洁机器人市场规模达到217亿元,较上年增长21.9%。中商产业研究院分析师预测,2025年中国智能扫地及地面清洁机器人市场规模将达到268亿元。
中国智能扫地机器人市场中,2024年TOP5厂商市场份额合计达到了89.2%。其中,科沃斯市场份额蝉联第一,占比达到25.4%,其次是石头科技和云鲸,市场份额分别占比21.6%和16.3%,小米和追觅的市场份额分别占比13.7%和12.2%。
扫地机器人行业当前正从基础清洁功能竞争向智能化、生态化、全球化方向演进,技术突破重点集中在智能导航算法、AI避障能力、自清洁基站集成及多样化清洁功能开发等方面。具备核心技术积累、完善渠道布局、强大品牌影响力及全球化运营能力的企业将获得更大发展空间,未来竞争将更加聚焦产品创新迭代速度、用户体验提升及跨品类协同效应。
科沃斯机器人股份有限公司的主营业务是各类家庭服务机器人、高端智能生活电器等智能家用设备及相关零部件的研发、设计、生产与销售。科沃斯的主要产品是服务机器人、智能生活电器。
2025年上半年实现营业收入86.76亿元,同比增长24.37%;实现归母净利润9.79亿元,同比增长60.76%。2025年上半年主营产品包括服务机器人、智能生活电器,营收分别占整体的55.89%、42.96%。
Bsports必一体育
北京石头世纪科技股份有限公司的主营业务是智能扫地机器人等智能硬件的设计、研发、生产和销售。石头科技的主要产品是智能扫地机器人、洗地机、洗烘一体机、其他智能电器。
2025年上半年实现营业收入79.03亿元,同比增长78.96%;实现归母净利润6.78亿元,同比下降39.52%。2025年上半年智能清洁产品及配件营收占整体的99.94%。
云鲸创立于2016年,是一家立足家用机器人领域、致力于研发革命性科技产品的公司。云鲸通过逍遥、j系列及其他系列,构建了覆盖高端、中端及大众市场的产品矩阵。其技术演进紧密围绕ai视觉识别、活水自清洁系统及基站自动化功能展开,致力于提升清洁的智能化水平和自动化程度,以减少用户干预。与此同时,云鲸正积极布局具身智能技术,并加速其全球化市场拓展。战略上,云鲸致力于从一家智能硬件公司向家庭服务机器人公司演进。
米家扫地机器人产品尺寸为345毫米x345毫米x96毫米,外形尺寸为230毫米x109毫米x129毫米,产品重量约3.8千克。米家扫地机器人采用NIDEC无刷风机,最大风压达到1800帕。浮动主刷结构、电池容量5200毫安时,配备智能路径规划功能。支持远程控制、实时清扫地图、清扫模式切换等功能。
2025年上半年实现营业收入2272.49亿元,同比增长38.23%;股东应占溢利228.29亿元,同比增长146%。
追觅科技(Dreame)是聚焦智能家电行业的新锐中国品牌,以智能清洁为核心业务,并持续在个护、生活等领域拓新。现有无线吸尘器、扫地机器人、洗地机、高速吹风机四大品类。
追觅扫地机器人凭借其高速数字马达核心技术,构建了覆盖高端旗舰至主流市场的产品矩阵,旗舰X系列搭载仿生机械臂实现贴边清洁,S系列主打全能基站与性价比,并创新推出双机械臂模块化设计的X40系列,技术路线聚焦仿生机械臂、AIAction智慧视觉避障及多功能基站集成,同时通过洗地机、吸尘器等产品实现全场景清洁生态布局,依托技术下放策略加速市场渗透,形成“技术驱动+全球拓展”的核心竞争力。
行业通过AI视觉识别、多传感器融合及仿生机械臂等技术,显著增强产品的环境感知与物理交互能力。AI大模型算法使扫地机器人具备精准避障和语音交互能力,识别宠物粪便、电线等微小障碍;仿生多关节机械臂技术突破传统清洁边界,实现物品抓取归位、狭窄角落深度清洁等复杂操作,使产品从清洁工具升级为家庭智能助手。此类技术迭代解决长期存在的清洁盲区与交互短板问题,为行业向高端化、智能化转型提供核心支撑。
家庭与商用场景的双向延伸开辟增量市场。家庭场景中,银发经济催生适老化设计,降低老年用户使用门槛;商用场景则拓展至医院消毒、仓储清洁盘点、极地科考等特殊环境。场景创新推动产品从单一家用清洁向全场景智能服务演进,破解行业同质化竞争困境。
中国作为全球扫地机器人主要生产基地,依托研发-制造-出口一体化链条强化全球供应地位。上游核心部件国产化率持续提升,降低对外依赖;中游头部企业通过自建产线与智能化生产优化成本;下游跨境出海模式成熟,欧洲市场订单实现高速增长。产业链协同使中国企业兼具成本优势与技术迭代能力,逐步突破国际高端市场壁垒。
更多资料请参考中商产业研究院发布的《2024-2029年中国扫地机器人行业市场前景预测及未来发展趋势研究报告》,同时中商产业研究院还提供产业大数据、产业情报、行业研究报告、行业白皮书、行业地位证明、可行性研究报告、产业规划、产业链招商图谱、产业招商指引、产业链招商考察&推介会、“十五五”规划等咨询服务。
特别声明:以上内容(如有图片或视频亦包括在内)为自媒体平台“网易号”用户上传并发布,本平台仅提供信息存储服务。
西贝到底有没有“预制菜”?大风新闻暗访西贝“罗永浩菜单”,律师评说争议焦点
宅系玩家首选!七彩虹橘宝R16 Ultra评测:高颜值金属外观 2k游戏爽玩
18→24小时:苹果Apple Watch Series 11续航提升33.3%背后细节
小米平板 8 Pro 现身 Geekbench,搭载骁龙 8 至尊版处理器
土耳其94-68大胜希腊晋级欧锦赛决赛,申京15+12+6,字母哥12+12
锐评Model YL:日均订单破万的六座特斯拉比理想i8和乐道L90好?